一坐式食物企业年货检测方案:为您建牢平安合
发布时间:
2026-02-13 16:16

岁末岁首年月,年货市场送来消费高峰,食物企业送来全年订单黄金期。从礼盒拆酒水饮料、定制化粮油米面,到节日专属调味品、即食卤味零食,各类年货产物争相抢占商超、但陪伴消费需求激增,监管部分的抽检力度同步升级,产物若呈现平安问题,不只面对召回、罚款、下架风险,更会沉创品牌口碑,让全年结构付诸东流。

我司供给的检测套餐不局限于以上品类,欢送各食物企业征询合做,解锁年货专项检测套餐,让产物以过硬质量博得市场,以合规底气实现旺季爆单!
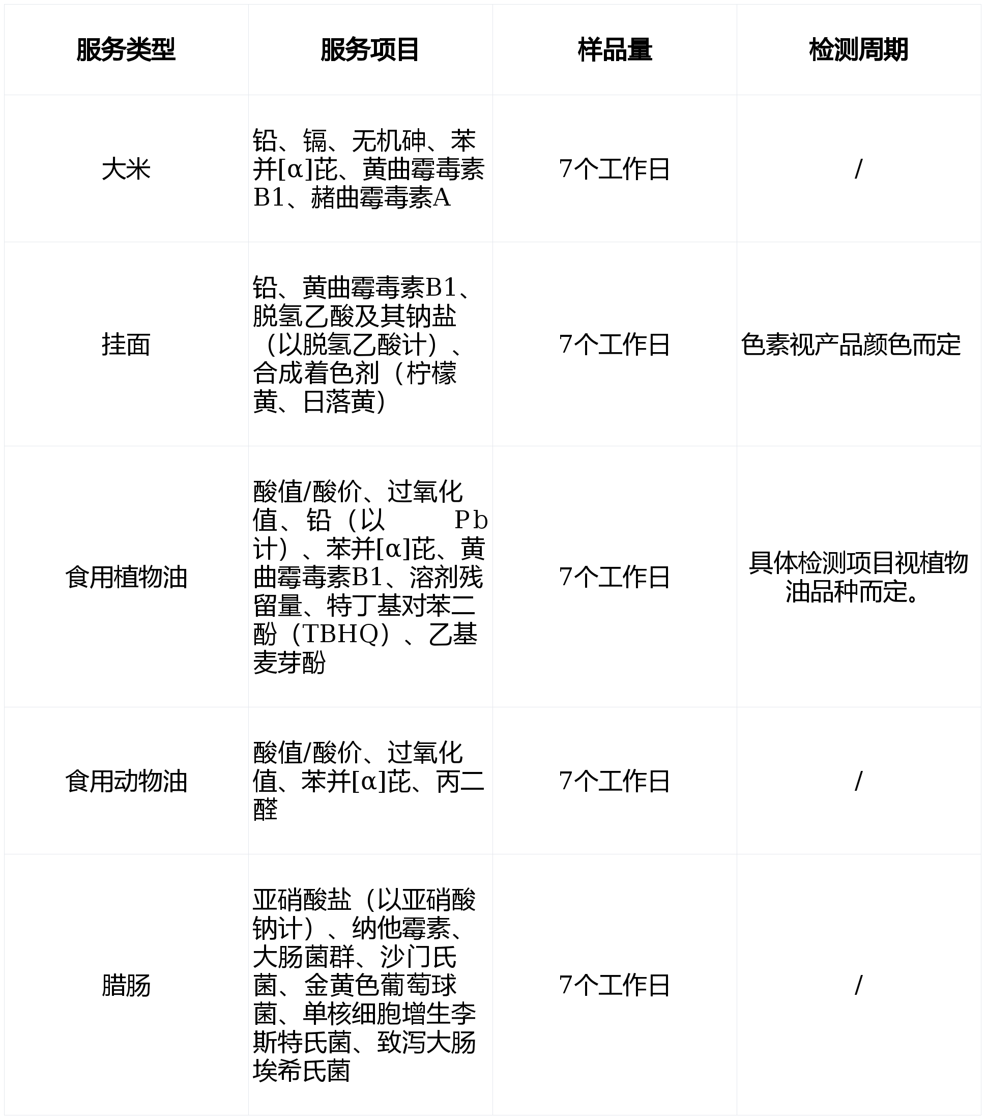
当前年货市场所作白热化,合规是企业立脚的底线,也是抢占市场的焦点合作力。对于食物企业而言,若何正在产能冲刺阶段严控产质量量,高效通过监管抽检取平台审核,我们针对春节送礼场景下的支流预包拆食物,可供给养分成分检测、标签合规审核及过度包拆鉴定等一坐式办事,全方位守护年货食物平安取合规。
上一篇:美国取孟加拉国告竣商业和谈
上一篇:美国取孟加拉国告竣商业和谈